📰 本频道不定期推送科技数码类新资讯,欢迎关注!
©️ 发布的内容不代表本频道立场,和你意见不一样的话欢迎在评论区留言表达,但请注意言辞,面斥不雅。
‼️ 关联群组定期清理不活跃成员和僵尸号,误封请联系管理员。
🔗 博客: https://yummy.best
💬 群组: @GodlyGroup
📬 投稿: @GodlyNewsBot
🪧 广告合作: @yummybest_bot.
©️ 发布的内容不代表本频道立场,和你意见不一样的话欢迎在评论区留言表达,但请注意言辞,面斥不雅。
‼️ 关联群组定期清理不活跃成员和僵尸号,误封请联系管理员。
🔗 博客: https://yummy.best
💬 群组: @GodlyGroup
📬 投稿: @GodlyNewsBot
🪧 广告合作: @yummybest_bot.
英国已正式实施《网络安全法》中的新规定,要求用户在网上访问成人内容时必须进行“严格”的年龄验证。
然而在正式实施才不到 24 小时,就有人找到办法绕过这些验证措施。
据媒体监管机构 Ofcom 消息,在英国约 6000 个允许成人内容的网站,已经开始检查用户是否已经满 18 岁。
Melanie Dawes 女士,作为该机构的首席执行官,告诉 BBC:“我们开始看到科技行业不仅仅是说说而已,而是真正在采取行动,来改善儿童的网络安全。”
她在 BBC 广播四台的今日节目中表示:“没有哪个国家成功实施过这样的措施,也没有哪个国家能让这么多平台,包括埃隆·马斯克的 X,达成关于年龄验证的承诺。”
但据 BBC 了解,截至星期五早上,至少有一个在英国运营的主要成人网站似乎并没有进行年龄验证。
专家们仍然对 Ofcom 的年龄验证是否有效持怀疑态度,也担心人们,尤其是孩子们,是否容易绕过这些检查。
这个公园预计在 2031 年开放时,将成为“欧洲最大和最先进的主题公园之一”。
环球公司刚刚完成了其在美国的最新任天堂和哈利波特主题公园,现在计划在英国建造一个新的主题公园和度假村。这项价值数十亿美元的项目将是环球公司在欧洲的第一个主题公园,位于距伦敦北部约 60 英里的贝德福德,预计明年开始动工建设,占地 476 英亩。
公园计划于 2031 年开放,英国政府表示该主题公园将成为“欧洲最大和最先进的公园之一”,预计到 2055 年将为英国经济创造近 500 亿英镑(640 亿美元)的收入,并在第一年吸引 850 万游客。关于该项目的传闻自康卡斯特 NBC 环球于 2023 年 12 月收购贝德福德的大块土地以来一直在传播,今天的公告终于确认公园建设计划正在进行中——但须获得规划许可。
英国首相基尔·斯塔默表示:“今天我们敲定了一项数十亿英镑的投资交易,届时贝德福德将成为欧洲最大娱乐公园之一的所在地,这让该郡在全球舞台上占据一席之地。”他还补充说,该项目预计将创造“28,000 个跨建筑、人工智能和旅游等行业的新工作岗位。”
总部位于伦敦的宠物食品初创公司 Meatly 是第一家获得许可销售培养鸡肉产品的欧洲公司,首先将用宠物而不是人类消费者来做试验。
英国的动物和植物健康局以及环境、食品和农村事务部批准了伦敦初创公司 Meatly 生产实验室培育的宠物食品。Meatly 表示这一批准是“培育肉类行业的巨大飞跃”。
“宠物主人们一直在呼吁一种更好的方式来喂养他们的猫狗,”Meatly 公司的首席执行官 Owen Ensor 在一份声明中说,宣称该公司的培养宠物食品将使他们能够“以一种对地球和其他动物更友好的方式”做到这一点。
Meatly 表示,它计划在今年推出其首款由鸡细胞培育而成的宠物食品的商业样品,然后在接下来的三年中专注于降低成本并扩大到工业生产规模。
生产实验室培育肉通常既昂贵又耗时。为了解决这些问题,人们越来越关注饲养牲畜对环境的影响。有研究表明,宠物食品行业的气候影响单独一项就相当于莫桑比克或菲律宾的影响。
虽然新加坡、以色列和大部分美国已经批准了培育肉产品供人类食用,但这个行业因为规模问题和政治审查而受到阻碍。
根据英国的《数字市场、竞争与消费者法案》,公司可能面临高达其全球收入 10%的罚款。
如果大型科技公司不遵守旨在促进数字市场竞争的新规定,英国可能会对它们处以重罚。周四,议员们通过了《数字市场、竞争与消费者法案》(DMCC),该法案将允许监管机构在不需要法院帮助的情况下执行规则。
DMCC 还通过禁止虚假评论、要求公司在其订阅合同中提高透明度、规范二手票务销售以及消除隐藏费用来解决消费者保护问题。此外,它还将强制某些公司向英国的竞争与市场管理局(CMA)报告合并情况。
只有被竞争与市场管理局(CMA)指定具有战略市场地位(SMS)的公司需要遵守相关规定。这些拥有 SMS 地位的公司被描述为拥有“实质性和根深蒂固的市场力量”以及在英国具有“战略重要性地位”。它们必须拥有超过 250 亿英镑的全球收入或超过 10 亿英镑的英国收入。
这项法律还将授权市场竞争管理局(CMA)确定公司是否违法,要求公司遵守规定,并可以直接处以罚款,无需经过法院程序。市场竞争管理局可以对违反新规定的公司处以高达其全球总收入 10%的罚款。
听起来很熟悉?那是因为欧盟之前也颁布了一项类似的法律,名为数字市场法案(DMA)。
英国正在呼吁搜索和社交媒体公司“驯服有害的算法”,这些算法向儿童推荐有害内容,否则将面临数十亿英镑的罚款。周三,英国的媒体监管机构 Ofcom 概述了针对科技巨头的 40 多项拟议要求,这些要求是根据其在线安全法规定制定的,包括严格的年龄核查和内容审核,旨在依照即将实施的数字安全法更好地保护未成年人在线安全。
Ofcom 首席执行官梅兰妮·道斯说:“我们提出的代码坚定地将保护儿童安全的责任放在科技公司身上。他们需要驯服那些在个性化信息流中向儿童推送有害内容的激进算法,并引入年龄核查,以确保儿童获得适合其年龄的体验。”
具体来说,Ofcom 希望防止儿童接触与饮食失调、自残、自杀、色情以及任何被认为是暴力的、仇恨的或者虐待的内容有关的内容。平台还必须保护儿童免受网络欺凌和危险网络挑战的推广,同时允许他们对不想看到的内容留下负面反馈,以便更好地筛选他们的信息流。
归根结底:Ofcom 表示,平台很快将不得不阻止在英国被认为有害的内容,即使这意味着“阻止儿童访问整个网站或应用”。
网络安全法允许 Ofcom 对公司处以高达 1800 万英镑(约 2240 万美元)或公司全球收入的 10%的罚款,以数额较大者为准。这意味着像 Meta、Google 和 TikTok 这样的大公司可能要支付巨额罚款。Ofcom 警告说,不遵守规定的公司可以“预期将面临执法行动”。
公司们有至 7 月 17 日的时间来对 Ofcom 的提案做出回应,之后这些规则将提交给议会。监管机构计划在 2025 年春季发布最终版本,届时各平台将有三个月的时间来遵守这些规定。
英国正在取消不安全的默认密码。随着该国的产品安全和电信基础设施法案(PSTI)的更新今天生效,监管机构表示,能够连接到互联网或本地有线网络的技术设备必须具有唯一性的默认密码,或者可以由设备所有者定义。
根据这次更新,制造商将必须简化人们报告安全问题的流程。PSTI 现在还要求他们为报告者提供明确的期望,告知他们何时可以期待得到回应和状态更新。违反法律的行为可能会导致高达 1000 万英镑(约合 1250 万美元)或其“合格全球收入”的 4%的罚款,视两者中的较高者而定。
这项法律将适用于广泛的产品,但主要目标很可能是物联网设备,如智能电视、智能插座或智能扬声器。其中许多设备,尤其是最便宜的商品化产品,由于安全措施松懈,成为网络攻击的目标,这些设备曾是几年前基于 Mirai 的僵尸网络 DDoS 攻击的一部分。这并不一定解决所有这些问题,但糟糕的默认密码是一个应该解决的低悬果实。
在美国,联邦通信委员会(FCC)正在尝试类似的措施——即将推出的网络信任标志计划。这个计划很像联邦能源之星计划,网络信任标志的标识符表明哪些产品符合该计划的要求,包括强大的默认密码。
威尔士王妃凯瑟琳(Catherine, Princess of Wales)发布影片声明,称其罹患癌症,正在处于治疗的早期阶段
据BBC报道,凯瑟琳称,这对她而言是一个“巨大的冲击”。她未披露癌症的细节,但肯辛顿宫表示,有信心王妃可以康复。
她在声明中还谈到家人的支持,称“有威廉在我身边也是一个很好的安慰和慰藉来源”。
凯瑟琳和威尔士亲王威廉(William, Prince of Wales)现在预计不会在复活节星期天与王室家庭一起露面,王妃也不会提前重新履行官方职务。
肯辛顿宫表示,威廉王子在2月底突然缺席一次纪念礼拜是因为发现凯瑟琳的癌症诊断。
肯辛顿宫表示,该影片由BBC旗下制作公司BBC Studios在周三(3月20日)拍摄。BBC新闻部发表声明称,BBC新闻与其他媒体一样,是在星期五午间被告知王室将发布此消息。
via 匿名
🗒 标签: #英国 #王室
📢 频道: @GodlyNews1
🤖 投稿: @GodlyNewsBot
据BBC报道,凯瑟琳称,这对她而言是一个“巨大的冲击”。她未披露癌症的细节,但肯辛顿宫表示,有信心王妃可以康复。
她在声明中还谈到家人的支持,称“有威廉在我身边也是一个很好的安慰和慰藉来源”。
凯瑟琳和威尔士亲王威廉(William, Prince of Wales)现在预计不会在复活节星期天与王室家庭一起露面,王妃也不会提前重新履行官方职务。
肯辛顿宫表示,威廉王子在2月底突然缺席一次纪念礼拜是因为发现凯瑟琳的癌症诊断。
肯辛顿宫表示,该影片由BBC旗下制作公司BBC Studios在周三(3月20日)拍摄。BBC新闻部发表声明称,BBC新闻与其他媒体一样,是在星期五午间被告知王室将发布此消息。
via 匿名
白金汉宫称英国王去世为谣言
据俄罗斯卫星通讯社18日报道,英国国王查尔斯三世办公室18日在社交媒体发声明,否认了此前社交媒体上流传的英国国王已去世的传言。王室表示,国王仍在履行职责,并且正在处理一些私人事务。
据《新闻周刊》18日报道,此前有博主在社交平台X上发帖称,“BBC已接到通知,要留意一项‘极其重要’的王室公告。”该贴文被浏览超150万次,有关英国王已经去世的猜测一时间甚嚣尘上。但随后X社区有人发布辟谣帖文,称这是一个虚假谣言。
报道称,另一个令阴谋论加速传播的原因是,有人发帖称BBC已将英国王个人资料图片更改为黑色。但X社区辟谣帖文称,英国国王的个人资料图片实际上已经保持黑白颜色至少有一个月的时间。
via 匿名
🗒 标签: #英国 #国王
📢 频道: @GodlyNews1
🤖 投稿: @GodlyNewsBot
据俄罗斯卫星通讯社18日报道,英国国王查尔斯三世办公室18日在社交媒体发声明,否认了此前社交媒体上流传的英国国王已去世的传言。王室表示,国王仍在履行职责,并且正在处理一些私人事务。
据《新闻周刊》18日报道,此前有博主在社交平台X上发帖称,“BBC已接到通知,要留意一项‘极其重要’的王室公告。”该贴文被浏览超150万次,有关英国王已经去世的猜测一时间甚嚣尘上。但随后X社区有人发布辟谣帖文,称这是一个虚假谣言。
报道称,另一个令阴谋论加速传播的原因是,有人发帖称BBC已将英国王个人资料图片更改为黑色。但X社区辟谣帖文称,英国国王的个人资料图片实际上已经保持黑白颜色至少有一个月的时间。
via 匿名
英国王室宣布,国王查尔斯三世经确诊患有“一种癌症”
查尔斯先前因良性前列腺增生、即前列腺肥大,在伦敦一家私人医院接受治疗,住了三晚,上周出院。据白金汉宫声明,这次干预治疗期间,他被诊断出患有癌症。声明未提及具体哪种癌症,只是说不是前列腺癌。
按照王室声明说法,查尔斯已经开始接受癌症常规治疗,其间暂停参加公务活动,但继续“照常处理国家事务和文书工作”,包括与首相里希·苏纳克会面,王后卡米拉将继续参加公务活动。
声明说,查尔斯对治疗持“完全积极”态度,期待尽快全面恢复履职。查尔斯决定公布他的诊断结果是为了防止猜测,并希望有助于公众对世界各地所有受癌症影响的人给予理解。
🗒 标签: #英国
📢 频道: @GodlyNews1
🤖 投稿: @GodlyNewsBot
查尔斯先前因良性前列腺增生、即前列腺肥大,在伦敦一家私人医院接受治疗,住了三晚,上周出院。据白金汉宫声明,这次干预治疗期间,他被诊断出患有癌症。声明未提及具体哪种癌症,只是说不是前列腺癌。
按照王室声明说法,查尔斯已经开始接受癌症常规治疗,其间暂停参加公务活动,但继续“照常处理国家事务和文书工作”,包括与首相里希·苏纳克会面,王后卡米拉将继续参加公务活动。
声明说,查尔斯对治疗持“完全积极”态度,期待尽快全面恢复履职。查尔斯决定公布他的诊断结果是为了防止猜测,并希望有助于公众对世界各地所有受癌症影响的人给予理解。
苹果公司去年将英国提议的新监控权力描述为“对数据安全和信息隐私的严重直接威胁”——通过techUK贸易机构,它再次表达了对拟议法律变更的反对。
techUK组织,其成员包括苹果公司,已向英国政府写了一封公开信,请求紧急会面讨论对《调查权力法案》提出的修正案……
英国政府长期以来一直希望让安全机构更容易地监视电子信息。这个想法最初在2006年提出。
十年后,这些权力中的许多被授予在2016年的《调查权力法案》(IPA)中,包括允许政府向科技公司发出命令,通过在其产品中构建后门来破解加密。苹果公司当时强烈反对这一做法。
去年,这一目标以独立的网络安全法案的形式依然活跃,该法案本将禁止像iMessage这样的端到端加密通讯服务。苹果表示,它宁愿从英国市场撤下iMessage和FaceTime,也不放弃端到端加密,随后政府在这一点上做出了让步。
然而,政府正在推进计划,向《调查权力法案》增加新的权力。如果英国的安全服务利用这些漏洞来监视iPhone用户,这些新权力甚至可能阻止苹果发布安全更新来修复安全漏洞。
eBay、Airbnb 和英国其他网站上的卖家可能很快就会受到英国税务机构的关注,因为数字平台现在有义务向英国税务海关总署报告一些用户的财务细节。
据 BBC 新闻报道,根据 1 月 1 日起实施的规定,eBay、Airbnb、Vinted 等在线平台以及其他英国用户销售产品和服务的平台必须开始向英国税务海关总署通报用户在其服务上的一些交易情况。这既包括通过网站提供的在线服务,也包括在应用中进行的交易。
虽然英国税务局以前可以要求提供信息,但现在的规定意味着应用程序和服务有义务进行报告。
该国的大多数用户都不会受到该规定的约束,因为它只适用于用户进行了 30 次或更多盈利交易或赚取了 2000 欧元(1734 英镑,2195 美元)的情况。不符合这两个标准的用户账户不会向英国税务与海关总署报告,但仍可要求提供详细信息。
用户不必改变他们正在进行的操作就可以进行报告。受该规则影响的公司有义务在 2025 年 1 月底向英国皇家税务局提交首次报告,报告信息包括用户的税号、银行账户详情、交易额和交易量。
作为与经济合作与发展组织 (OEDC) 协议的一部分,该规则的实施旨在减少逃税事件。通过了解交易情况,英国税务与海关总署将更清楚地了解英国居民的副业收入,以及哪些没有申报额外收入。
个人隐私的安全,和青少年的健康成长,能否兼得?
历经四年、四位首相任期、脱离欧盟和疫情两大事件后,英国的《在线安全法案》(Online Safety Act)终于在今年的10月26日获得通过。
今年新的《在线安全法案》通过,英国通讯管理局(Ofcom)获得了更多权力和职能,遂将色情网站年龄验证计划再度提上日程。根据法案,如果网站或APP未能“确保儿童通常不会在其服务中遇到色情内容”,便可能被处以最高1800万英镑(约合人民币1.61亿元)或其全球收入10%的罚款(以较高者为准)。
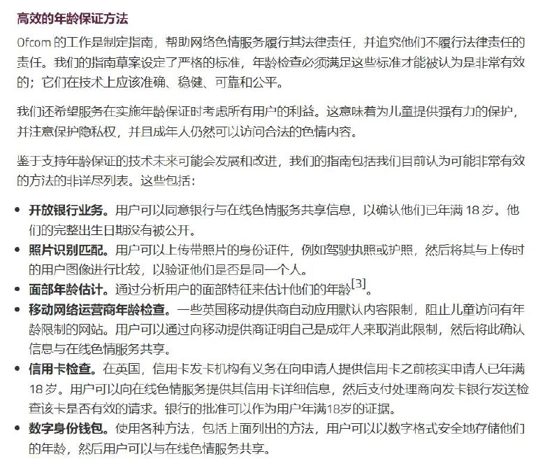
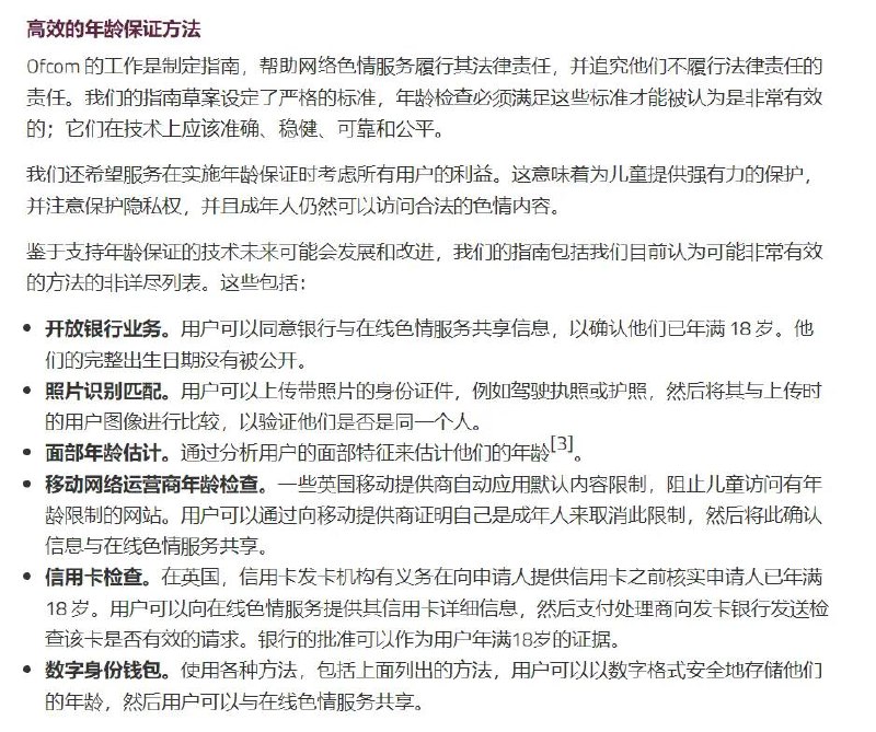
12月5日,Ofcom发布新闻稿,给出了一系列可供各方参考并遵守的方针草案。他们将在即日起就这些方针进行咨询,并在2025年初确定最终指南。
其中提到,银行或网络运营商,可以在提供服务时确认用户年满18岁,或要求用户提供仅适用于18岁及以上人士的信用卡的详细信息(前提是经用户同意)。
具体的色情服务提供商,可以要求用户上传带照片的身份证件(驾照或护照),亦或者让网站使用“人脸年龄估计”技术,确定用户年满18岁。
人脸信息属于敏感数据,毕竟在泄露后没办法轻易修改。Ofcom在新闻稿中承诺,所有年龄保证方法均须遵守英国隐私法;且人脸识别并非唯一验证用户身份的可取方案。如果人脸识别估计用户年龄小于25岁,可以通过其他的替代方法进行第二次年龄检查。
Ofcom也做过调查,声称绝大多数调查者普遍支持色情网站年龄验证。尽管也有52%观看过在线色情内容的成年人,担心数据保护问题;42%的成年人害怕色情网站“共享个人信息”。
Ofcom在线安全负责人吉尔•怀特黑德(Gill Whitehead)在接受外媒Verge采访时承认,网络安全从不存在“灵丹妙药”。但她认为,只要这些措施能够在阻止儿童意外接触成人内容时帮上忙,那就是值得的:
“我认为法律和科技公司保护用户安全的注意义务,是更广泛措施的一部分。这些措施包括教育、包括家长与儿童的对话。所有这些事情可以共同努力,真正帮助保护儿童的上网安全。”
里希·苏纳克正在考虑限制16岁以下青少年的社交媒体访问权限,以试图保护他们免受网络伤害,有报道暗示可能会实施禁令。
尽管政府已经实施了《网络安全法》,要求社交媒体平台保护儿童免受有害内容的影响,否则将面临高达公司全球收入10%的罚款,但政府仍在考虑采取进一步行动。
彭博社首先报道,新年将启动一项咨询,以探讨儿童在使用社交媒体时面临的风险。
苹果:可能禁止英国使用 FaceTime 及 iMessage
在英国政府提出的新法案引发争议下,Apple 发出强烈警告,暗示若该法案实施,他们可能在英国境内关闭 FaceTime 及 iMessage 等服务。正在公开征询中的《Investigatory Powers Act 2016》修正案,邀请公众对其中修正内容提供意见。
据 BBC 报导,Apple 已以最坚定的形式表达了反对意见。
🗒 标签: #Apple #英国
📢 频道: @GodlyNews1
🤖 投稿: @GodlyNewsBot
在英国政府提出的新法案引发争议下,Apple 发出强烈警告,暗示若该法案实施,他们可能在英国境内关闭 FaceTime 及 iMessage 等服务。正在公开征询中的《Investigatory Powers Act 2016》修正案,邀请公众对其中修正内容提供意见。
据 BBC 报导,Apple 已以最坚定的形式表达了反对意见。
WhatsApp,Signal和其他加密消息应用程序敦促英国重新考虑“有缺陷”的立法
包括 WhatsApp 和 Signal 在内的许多加密消息应用程序已经联合起来反对拟议的英国法律,他们认为这可能会破坏端到端加密。
每家公司的领导人都签署了一封公开信,要求英国政府“紧急重新考虑”其在线安全法案的部分内容,以确保其符合“政府保护端到端加密和尊重隐私权的既定意图”。
“该法案没有为加密提供明确的保护,如果按书面形式实施,可能会使OFCOM试图强制主动扫描端到端加密通信服务上的私人消息 - 从而使端到端加密的目的无效,并损害所有用户的隐私,”公开信中写道。
🗒 标签: #英国 #WhatsApp #Signal
📢 频道: @GodlyNews1
🤖 投稿: @GodlyNewsBot
包括 WhatsApp 和 Signal 在内的许多加密消息应用程序已经联合起来反对拟议的英国法律,他们认为这可能会破坏端到端加密。
每家公司的领导人都签署了一封公开信,要求英国政府“紧急重新考虑”其在线安全法案的部分内容,以确保其符合“政府保护端到端加密和尊重隐私权的既定意图”。
“该法案没有为加密提供明确的保护,如果按书面形式实施,可能会使OFCOM试图强制主动扫描端到端加密通信服务上的私人消息 - 从而使端到端加密的目的无效,并损害所有用户的隐私,”公开信中写道。
苏格兰新上任领导人为巴基斯坦裔的的胡姆扎·尤萨夫(Humza Yousaf),他将继续推动苏格兰独立
他的主要反对者是英国现任印度裔首相苏纳克
WhatsApp 表示即使离开英国,也不会根据在线安全法案削弱加密
WhatsApp 负责人表示,根据英国即将出台的网络安全法案,如果 WhatsApp 被迫削弱加密标准,该通讯应用程序将离开英国。
据《卫报》(The Guardian)、《政客》(Politico)和《连线》(Wired)报道,WhatsApp 首席执行官威尔·卡斯卡特 (Will Cathcart) 周四向记者介绍了该法案,批评该法案是西方世界最令人担忧的一套网络法规。
“例如,我们最近在伊朗被封锁。但我们从未见过一个自由民主国家这样做,”卡斯卡特说,《卫报》报道。“现实是,我们在世界各地的用户都想要安全。我们98%的用户在英国以外。他们不希望我们降低产品的安全性,简单来说,降低产品的安全性会影响98%的用户,这对我们来说是一个奇怪的选择。”
此前,Signal 也同样表示可能会因此离开英国
🗒 标签: #WhatsApp #英国
📢 频道: @GodlyNews1
🤖 投稿: @GodlyNewsBot
WhatsApp 负责人表示,根据英国即将出台的网络安全法案,如果 WhatsApp 被迫削弱加密标准,该通讯应用程序将离开英国。
据《卫报》(The Guardian)、《政客》(Politico)和《连线》(Wired)报道,WhatsApp 首席执行官威尔·卡斯卡特 (Will Cathcart) 周四向记者介绍了该法案,批评该法案是西方世界最令人担忧的一套网络法规。
“例如,我们最近在伊朗被封锁。但我们从未见过一个自由民主国家这样做,”卡斯卡特说,《卫报》报道。“现实是,我们在世界各地的用户都想要安全。我们98%的用户在英国以外。他们不希望我们降低产品的安全性,简单来说,降低产品的安全性会影响98%的用户,这对我们来说是一个奇怪的选择。”
此前,Signal 也同样表示可能会因此离开英国
据 英国王室 网站新页面介绍,乔尼·艾夫和他的设计公司LoveFrom设计了查理三世加冕礼的徽章
这一标志将在5月国王加冕典礼的庆祝活动中使用,也将出现在官方加冕商品上。