📰 本频道不定期推送科技数码类新资讯,欢迎关注!

©️ 发布的内容不代表本频道立场,和你意见不一样的话欢迎在评论区留言表达,但请注意言辞,面斥不雅。

‼️ 关联群组定期清理不活跃成员和僵尸号,误封请联系管理员。

🔗 博客: https://yummy.best
💬 群组: @GodlyGroup
📬 投稿: @GodlyNewsBot
🪧 广告合作: @yummybest_bot.
重庆发布国内首块L3级自动驾驶专用正式号牌

12月20日,首块L3级自动驾驶专用正式号牌“渝AD0001Z”在重庆诞生,由重庆市公安局交通管理总队正式授予长安汽车,标志着长安汽车以先行者之姿,率先开启L3级自动驾驶时代。

据新华社报道,这标志着长安汽车在国内率先开启L3级自动驾驶时代。当前,长安L3级自动驾驶系统已在重庆真实道路测试累计超过500万公里。

🗒 标签: #L3 #自动驾驶 #长安汽车
📢 频道: @GodlyNews1
🤖 投稿: @GodlyNewsBot
我国首批L3级自动驾驶车型产品获得准入许可

据央视,今天(15日),工业和信息化部正式公布我国首批L3级有条件自动驾驶车型准入许可,两款分别适配城市拥堵、高速路段的车型将在北京、重庆指定区域开展上路试点,标志着我国L3级自动驾驶从测试阶段迈入商业化应用的关键一步。

记者了解到,这次公布的两款车型,来自一南一北两个汽车生产厂家。重庆这家汽车企业生产的纯电动轿车,可以实现在交通拥堵环境下高速公路和城市快速路单车道内最高时速50公里的自动驾驶功能,目前该功能仅限在重庆市有关路段开启。

而北京的这家汽车企业生产的这款纯电动轿车,可以实现高速公路和城市快速路单车道内最高时速80公里的自动驾驶功能,目前该功能仅限在北京市有关路段开启。


据工业和信息化部信息,下一步,两款车型将由重庆及北京两家使用主体在上述区域内开展上路通行试点。相关部门将加强车辆运行监测和安全保障,不断健全智能网联汽车准入管理和标准法规体系,推动我国智能网联新能源汽车产业高质量发展。

🗒 标签: #自动驾驶 #L3
📢 频道: @GodlyNews1
🤖 投稿: @GodlyNewsBot
滴滴自动驾驶在广州试运行全天候、全无人Robotaxi服务

12月1日,滴滴自动驾驶宣布在广州部分示范应用区域开启全天候、全无人Robotaxi试运行。此次试运行区域位于黄埔核心生活圈,站点覆盖地铁站、学校、商超、写字楼、小区等高频出行场景,服务时间为周一至周日全天24小时。

🗒 标签: #滴滴 #自动驾驶
📢 频道: @GodlyNews1
🤖 投稿: @GodlyNewsBot
Waymo 收集了“史上最大”的行人和骑行者伤害数据集

这家自动驾驶出租车公司注意到对弱势道路使用者的伤害研究不足,因此着手纠正这一点。


如果自动驾驶汽车要成为主流,它们需要尽一切努力确保所有道路使用者的安全。而所谓的弱势道路使用者如行人、骑自行车的人和摩托车手是最需要保护的,每年都有成千上万的人因此丧生。

Waymo,这家由 Alphabet 拥有的机器人出租车公司,最近发布了一项新研究,研究了涉及弱势道路使用者的数百起此类交通事故,并称其为“美国同类中最大的数据集”。

美国每年大约有 40,000 人在车祸中丧生。尽管汽车制造商已经非常擅长保护车内人员的安全,但他们基本上忽视了车外人员的安全。

与此同时,学术界对研究弱势道路使用者(VRU)的伤害并不感兴趣,所以 Waymo 试图纠正这一点,Waymo 的安全研究员 John Scanlon 说道。目标是关注这一未充分研究的交通领域,希望结果能够帮助提升 Waymo 的无人驾驶技术的安全性,甚至可能也能帮助一些竞争对手。

新的研究出炉之际,美国行人和骑自行车者正面临一个致命时期,伤亡报告依然高得让人心烦。根据美国国家公路交通安全管理局的数据,2022 年有 7,522 名行人在车祸中遇难,超过 67,000 名行人在全国范围内受伤。

“准确而深入地理解这些群体所面临的独特安全风险,对于制定有效策略以减少伤害和死亡至关重要,”Scanlon 说。

为了研究这些类型的伤害,Scanlon 和他的团队首先需要数百起车祸的视频,因此他们与行车记录仪公司 Nexar 合作。从 Nexar 提供的 5 亿英里匿名驾驶数据中筛选,Scanlon 的团队成功重建了六个美国城市中涉及 VRU——行人、骑自行车的人和骑摩托车的人——的 335 起车祸。然而,这些数据严重偏向纽约市,80%的事件都发生在那里。数据集中的匿名个人根据碰撞情况遭受了中度到重度的伤害,但 Waymo 研究的车祸中没有致命的案例。

该公司表示,这是“美国最大且有记录的自然驾驶数据集”。通过研究这些数据,Waymo 希望更好地了解易受伤害的道路使用者如何、何时以及为何会受到车辆驾驶员的伤害。并且通过关注碰撞的“频率和严重程度”,Waymo 能够从数据集中得出几个相关的结论。

表面上看,结果似乎很明显。当行人和骑车人“突然”出现在司机面前时,例如试图闯红灯过马路时,他们更容易受伤。此外,像树木、灌木丛、建筑物或其他车辆这样的“几何遮挡”也增加了受伤的风险。而且,车辆的行驶轨迹及其行驶或转向的方向也起到了重要作用。

Waymo 与位于德国的交通研究组织 VUFO 合作,共同开发伤害风险评估模型。它还利用了来自德国深入事故研究的匿名数据,该研究包含了二十多年来上千起 VRU(易受伤害道路使用者)碰撞事故的信息,被认为是目前全球估算 VRU 伤害风险的“最相关的数据”。

Waymo 的无人驾驶车辆在旧金山、洛杉矶和菲尼克斯运营,每周进行超过 15 万次付费行程。该公司还计划在奥斯汀和亚特兰大推出其自动驾驶出租车服务。而且每天,无人驾驶的 Waymo 车辆都必须在充满弱势道路使用者的环境中导航。一步出错可能是致命的,如果过去是前兆,那么自动驾驶运营商必须准备好为出问题的地方承担全部责任。

曾发生过几起涉及无人驾驶汽车的碰撞事件,也有几人受了伤。今年 2 月,一名骑自行车的人在旧金山被一辆 Waymo 车辆撞伤,当时他从一辆挡住视线的卡车后出现。去年,一辆 Cruise 车辆撞到了一名行人,然后把她拖到了路边。公司仍在应对这一后果。

Scanlon 表示,通过更好地理解这类碰撞,自动驾驶车辆的运营商可以在模拟和现实测试中重现这些碰撞,从而做出更安全的决策。

“这项分析可以作为研究密集城市区域中弱势道路使用者碰撞相关的基础驾驶风险的起点,这反过来将有助于自动驾驶车辆的性能测试和评估。”他说。


🗒 标签: #Waymo #自动驾驶
📢 频道: @GodlyNews1
🤖 投稿: @GodlyNewsBot
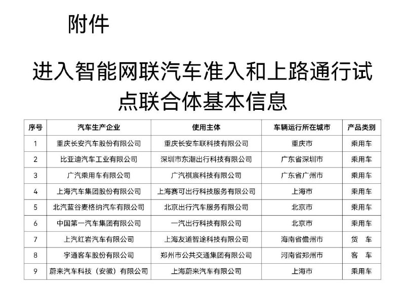
智能网联汽车(L3级)准入和上路通行试点开展

据工信部网站,按照《关于开展智能网联汽车准入和上路通行试点工作的通知》有关工作安排,经汽车生产企业和使用主体组成联合体自愿申报、车辆拟运行城市人民政府同意、所在地省级主管部门审核推荐,四部门组织专家对首次集中申报的方案进行了初审和择优评审,研究确定了9个进入试点的联合体,里面有我们不少熟悉的乘用车车企,例如长安、比亚迪、广汽、一汽、上汽、蔚来等。

via skoi

🗒 标签: #智能网联汽车 #自动驾驶
📢 频道: @GodlyNews1
🤖 投稿: @GodlyNewsBot
特斯拉据报在中国建立数据中心训练全自驾AI

路透社星期五(5月17日)引述知情人士报道,特斯拉直到最近仍在努力取得中国监管机构开绿灯,让在中国路上行驶的特斯拉汽车所产生的数据能传输至境外数据中心,用于训练全自动驾驶(FSD)所须的演算法。

但知情人士透露,特斯拉目前考虑在中国建设一座数据中心,以处理这些搜集到的数据。

两名知情人士指出,如果特斯拉要在中国建设数据中心,得与当地一个伙伴合作。但在采购相关硬体上,特斯拉也可能面临挑战。

在电动车需求放缓及中国市场竞争加剧之际,上述计划凸显特斯拉为了在人工智能(AI)取得突破,正快速调整策略。

目前仍不清楚特斯拉将如何处理在中国收集到的数据,包括是否会同步推动让数据传输至中国境外,或是正发展其他并行方式避险。

🗒 标签: #特斯拉 #自动驾驶
📢 频道: @GodlyNews1
🤖 投稿: @GodlyNewsBot
Yummy 😋
超过 200 万辆特斯拉汽车将接受另一轮 NHTSA 调查,以确定是否已真正解决自动驾驶安全问题 周五,美国国家公路交通安全管理局(NHTSA)透露,它正在开展新的调查,以评估特斯拉去年 12 月针对超过 200 万辆汽车实施的召回修复是否真正足以解决围绕其自动驾驶辅助系统的安全问题。 这次召回是由美国国家公路交通安全管理局(NHTSA)在 2021 年发起的一项调查引起的,该调查审查了数百起涉及特斯拉自动驾驶功能的碰撞和 13 起据称与此功能有关的死亡事故。在特斯拉发布召回通知后,NHTSA现在已经…
NHTSA开启对福特 BlueCruise 的调查,此前该软件与致命车祸有关

国家公路交通安全管理局(NHTSA)已经正式开启对福特 BlueCruise 高级驾驶辅助软件的调查,此软件被指与多起使用中的致命事故有关。其中包括 2024 年的两起事故,国家运输安全委员会也在调查这两起事故——一起在圣安东尼奥,另一起在费城。

国家公路交通安全管理局的缺陷调查办公室指出,涉事的福特车辆在致命事故中撞上了包括在高速公路行车道上停止的车辆在内的静止物体。福特的 BlueCruise 允许在预先绘制的高速公路上实现无人驾驶,并使用摄像头来监视驾驶员并保持车辆在车道中。该系统于 2021 年在诸如野马 Mach-E 等车型中引入,这也是两起事故中提到的车型。

🗒 标签: #福特 #自动驾驶
📢 频道: @GodlyNews1
🤖 投稿: @GodlyNewsBot
中德推动自动驾驶合作 跨境汽车数据传输有望更便利

中国和德国正在自动驾驶与智能网联汽车方面进行深入的合作,其中包括推动汽车数据的跨境传输。

根据中德最新签署的一份《关于自动网联驾驶领域合作的联合意向声明》,未来德国汽车制造商将自动驾驶汽车数据从中国传输到德国会更便利,不过相关的数据共享标准和规则仍有待进一步细化,从而对企业开发自动驾驶时产生的数据进行管理。

德国汽车协会(VDA)表示,此举将节省自动驾驶技术的开发和生产资源。第一财经记者联系VDA中国方面对该声明的细节进行详述,不过截至发稿,暂未收到对方的回应。

🗒 标签: #自动驾驶 #跨境数据传输
📢 频道: @GodlyNews1
🤖 投稿: @GodlyNewsBot
马斯克:未来几乎所有汽车都将实现自动驾驶,坐车就像坐电梯

今日特斯拉 CEO 马斯克发文称,“未来人们进入汽车就像进入电梯一样,你甚至都不会去考虑它。曾经有一段时间,电梯是由一个拿着电源开关的人手动操作的,现在这已经非常罕见。”

此外,马斯克在回复网友评论时表示:“未来几乎所有汽车都将是自动驾驶的,也许只有 1% 的手动驾驶汽车供人娱乐,就像现在的马一样。”

🗒 标签: #特斯拉 #自动驾驶
📢 频道: @GodlyNews1
🤖 投稿: @Godlynewsbot)。
马斯克“现身”2023世界人工智能大会

马斯克称,未来地球上机器人数量将会多于人类数量。

马斯克还预测,随着人工智能技术的快速发展,大约在今年年末,就会实现全面自动驾驶。“我之前也做过许多类似的预测,我承认之前的预测也不完全准确,但是这一次的预测,我觉得是比较接近的。”马斯克表示。

🗒 标签: #AI #自动驾驶
📢 频道: @GodlyNews1
🤖 投稿: @GodlyNewsBot
滴滴自动驾驶2025年量产,无人车将接入滴滴网络

滴滴自动驾驶于4月13日举办开放日活动,发布了首个自动驾驶自动运维中心和首款未来服务概念车DiDi Neuron,并宣布在技术、硬件、量产和新业务探索方面的进展。滴滴表示,首款量产车型计划于2025年接入滴滴共享出行网络,实现全天候、规模化的混合派单。

🗒 标签: #滴滴 #自动驾驶
📢 频道: @GodlyNews1
🤖 投稿: @GodlyNewsBot
 
 
Back to Top