📰 本频道不定期推送科技数码类新资讯,欢迎关注!

©️ 发布的内容不代表本频道立场,和你意见不一样的话欢迎在评论区留言表达,但请注意言辞,面斥不雅。

‼️ 关联群组定期清理不活跃成员和僵尸号,误封请联系管理员。

🔗 博客: https://yummy.best
💬 群组: @GodlyGroup
📬 投稿: @GodlyNewsBot
🪧 广告合作: @yummybest_bot.
上海发放智能网联汽车示范运营牌照,浦东机场至迪士尼将实现无人驾驶直达

今天开幕的世界人工智能大会上,上海正式发放智能网联汽车示范运营牌照。届时服务范围将延伸至连接金桥、花木、世博等浦东重要功能片区的中途跨区域接驳网络,用户可体验 Robotaxi 在城市核心板块复杂路况下的中距自主安全通行能力,验证技术在真实城市环境中的应用潜能。

活动还设置了浦东国际机场与上海迪士尼度假区的长途接驳专线,覆盖了重要的交通枢纽及文旅地标,将展示 L4 级自动驾驶在长距离、多路况、高频次客运服务环节中的稳定性和应用前景,为未来自动驾驶规模化商用提供宝贵的实地运行数据与用户反馈。

via 匿名

🗒 标签: #世界人工智能大会 #智能网联汽车
📢 频道: @GodlyNews1
🤖 投稿: @GodlyNewsBot
Apple Home 正在扩展其能源管理功能

Apple 的新 EnergyKit 框架允许开发人员利用 Home 应用程序中的能源使用数据来帮助减少和安排设备的能源使用。


在本周发布到 Apple 开发者网站的一段视频中,该公司概述了其新的 EnergyKit 框架

该框架允许开发人员在 iOS 26 和 iPadOS 26 中集成来自 Apple Home 的能源数据,以减少或转移其设备的用电量,以优先考虑更清洁和/或更便宜的能源。

例如,当价格较高时,您的恒温器可以减少能源使用,而您的 EV 可以根据预测的价格生成充电计划以节省您的资金。

当连接到您的公用事业提供商时,Home 应用程序已经可以通过 Grid Forecast 小部件显示您的用电量和电费 ,以及清洁能源的可用性。(目前,PG&E 是唯一受支持的公用事业公司。)

借助 EnergyKit,开发人员可以使用名为 EnergyKit Guidance 的功能,该功能使用这些数据点为其设备创建作,以减少或转移能源使用。

Apple 的文档称,EnergyKit 目前旨在与 EV 充电器和智能恒温器应用程序配合使用。如今,一些单独的产品都提供了这些功能。EcobeeGoogle Nest 恒温器可以根据清洁能源可用性和费率等因素改变能源使用,并与需求响应计划合作,大多数电动汽车充电器都有可以根据能源数据创建时间表的应用程序。

Matter 最近增加了对大多数主要电器类型以及热泵和电热水器等能源密集型设备的支持,所有这些设备现在都可以通过 Matter 更轻松地集成到 Apple Home 中。该标准还支持电池储能系统和太阳能设备,例如逆变器、面板和混合太阳能/电池系统。

当你把这些点联系起来时,这似乎可能是 Apple 智能家居雄心的下一步。


🗒 标签: #Apple #智能家居
📢 频道: @GodlyNews1
🤖 投稿: @GodlyNewsBot
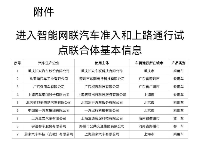
智能网联汽车(L3级)准入和上路通行试点开展

据工信部网站,按照《关于开展智能网联汽车准入和上路通行试点工作的通知》有关工作安排,经汽车生产企业和使用主体组成联合体自愿申报、车辆拟运行城市人民政府同意、所在地省级主管部门审核推荐,四部门组织专家对首次集中申报的方案进行了初审和择优评审,研究确定了9个进入试点的联合体,里面有我们不少熟悉的乘用车车企,例如长安、比亚迪、广汽、一汽、上汽、蔚来等。

via skoi

🗒 标签: #智能网联汽车 #自动驾驶
📢 频道: @GodlyNews1
🤖 投稿: @GodlyNewsBot
 
 
Back to Top