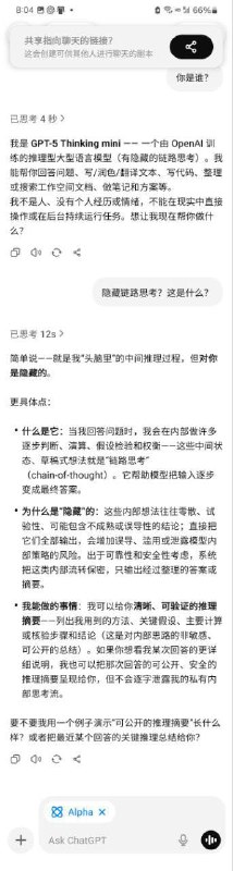
ChatGPT向部分Team订阅用户推送自称支持「隐藏链路思考」的Alpha 模型

投稿者询问了这个名为「chatgpt_alpha_model_external_
access_reserved_gate_13」
的模型,它自称是ChatGPT 5 Thinking mini,有隐藏的链路思考,并解释了其中的含义。

投稿者称,目前只在Team订阅群体发现有新的Alpha模型,但其他用户的模型命名与他的并不一致。

🗒 标签: #OpenAI #ChatGPT
📢 频道: @GodlyNews1
🤖 投稿: @GodlyNewsBot
 
 
Back to Top